马力:化学项目式实验教学的探索与实践研究——以水培植物生长环境自动化调节为例
摘要:STEM教育以培养勇于实践和敢于创新的学习品质,以及具有跨学科知识素养和解决真实问题能力的人才为根本目标,已经成为了全球教育领域的重要发展战略之一。随着现代信息技术与中学课堂的创新融合发展,如何以项目化学习的视角促进学生核心素养的全面发展是值得关注和研究的问题。本研究选取水培植物生长环境自动化调节这一主题,进行了中学化学项目式实验教学活动的设计与开发探索, 并在此基础上进行了实践研究。
关键词:实验教学;化学核心素养;项目式教学;跨学科;STEM教育
化学新课程标准指出,中学化学教育,要重视开展以素养为本的教学,以发展化学学科核心素养为主旨,倡导真实问题情境的创设,开展以化学实验为主的多种探究活动,激发学生学习化学的兴趣,促进学生学习方式的转变,培养学生的创新精神和实践能力。结合学生已有的经验和将要经历的社会生活实际,引导学生关注人类面临的与化学有关的社会问题,培养学生的社会责任感、参与意识和决策能力[1]。而开展项目式教学正是发展科学素养,实现育人教育提升的有效途径之一。随着我国基础教育课程改革和课堂转型的不断深入[2-3],学习方式和教学模式的不断改变,化学教学中已开始逐渐融入STEM教育理念。
一、活动开发的背景
STEM教育是一种体验式学习,融入工程设计的思想,学生通过参与体验性学习活动,完成知识的建构。学生在解决实际问题时,跨越学科间的知识壁垒,用整合的方法进行学习,利用各学科之间相互关联的知识,从不同的角度解决问题,实现跨学科学习[4-5]。目前STEM教育在美国等发达国家基础教育领域已有较大的发展[6],累积了许多较为成熟的活动案例,但在我国仍是新兴领域,现阶段对适合我国中学课堂实际的STEM课程开发尚在努力探索中。
本研究选取水培植物生长环境自动化调节这一主题,融合TI技术资源,以促进学生的实践和体验为核心,关注真实问题的解决,探索开发适合中学化学课堂实际的项目式实验教学活动,依照活动主题确定→活动目标设计→活动实施策略→活动内容设计与实践→评价要点制定→优化改进的思路展开,进行了TI-STEM化学项目式实验教学活动开发的初步探索,并在此基础上进行了实践研究,以期为一线教师开展项目式实验教学活动提供经验与借鉴。
二、活动开发与实施
(一)活动主题的选择
以核心素养为指引和依据,本TI-STEM化学项目式实验教学活动选择水培植物生长环境自动化调节这一主题,是基于在日常生活中容易碰到这样一个实际问题,水培植物在一段时间后需要换水、施肥等,且不说常有遗忘换水、施肥导致水培植物生长状态不佳,就算是偶有换水、施肥,也不知究竟何时换水、施肥对植物最为有利,使得对家、办公室、教室等放置的水培植物的培育往往只停留在经验层面上。
面对这样的真实情境问题,考虑能否通过运用溶解氧、化肥、酸碱性、一定物质的量浓度溶液配制、编程等多方面知识进行项目设计,同时结合数字化实验的优势,引导学生来设计一套水培植物生长环境自动化调节系统,让学生在项目化学习中探究并体验现实生活问题。运用数字化传感器对水培植物生长环境的pH、溶解氧和硝酸根离子浓度的自动化调节进行探究,充分发挥数字化实验的优势,引导学生应用现代信息技术来解决真实情境问题,感受其给化学实验探究带来的便利。
(二)活动目标设计及实施策略
结合《教育部关于加强和改进中小学实验教学的意见》中“注重实效,强化学生实践操作、情境体验、探索求知、亲身感悟和创新创造,着力提升学生的观察能力、动手实践能力、创造性思维能力和团队合作能力,培育学生的兴趣爱好、创新精神、科学素养和意志品质”、“注重加强实验教学与多学科融合教育、编程教育、创客教育、人工智能教育、社会实践等有机融合”、“促进传统实验教学与现代新兴科技有机融合,切实增强实验教学的趣味性和吸引力,提高实验教学质量和效果”、“在实验教学中要遵循学科特点,积极推动学生开展研究型、任务型、项目化、问题式、合作式学习”等文件精神,围绕水培植物生长环境自动化调节这一选定主题和化学学科大概念,确定了本项目式实验教学活动的目标(如表1所示),并根据目标选择活动实施策略(见表2)。
表1 项目活动目标设计

表2 项目活动实施策略

(三)活动内容设计、实践与评价要点制定
(1)活动材料选择示例
光学溶解氧传感器、pH传感器、硝酸根离子电极、TI图形计算机、TI创新者系统、TI数据采集器、小型水泵、小型空气泵、软导管、杜邦线、胶带、螺丝刀、剪刀、干电池、电池盒、场效应晶体管、烧杯、pH调节液、硝酸根离子浓度调节液、色素、蒸馏水、水培植物(如图1所示)。

图1 活动实验装置(示例)设计图
(2)活动内容设计与具体实施示例
首先,学生将通过4-5次项目活动,学习TI-STEM相关基本元件知识,学习使用TI图形计算器,认识TI Basic语言;学习TI-Innovator创新者系统相关知识,学会使用TI Basic语言编写简单的程序语句。基于TI-STEM基础知识模块学习的基础上,根据项目活动主题水培植物生长环境自动化调节,查阅相关资料,自主设计小组实验方案。根据设计的实验方案,在TI图形计算器内编写一个能自动调节水培植物生长环境的程序。
本研究以水培植物体系中pH、溶解氧和硝酸根离子浓度为例,各参数的临界值为pH不低于6,溶解氧不低于8 mg/L,硝酸根离子浓度不低于50 mg/L,在TI图形计算器内编写程序(ph-do-no3)如下:
Define ph-do-no3()=
Prgm
If meter.ph < 6
Send “SET ANALOG.OUT 1 255”
Disp meter.ph
Else
Send “SET ANALOG.OUT 1 TO 0”
Disp “Good pH condition, pH=”,meter.ph
EndIf
If meter.do < 8
Send “SET ANALOG.OUT 2 255”
Disp meter.do
Else
Send “SET ANALOG.OUT 2 TO 0”
Disp “Good DO condition, DO=”,meter.do,“mg/L”
EndIf
If meter.no3 < 50
Send “SET ANALOG.OUT 3 255”
Disp meter.no3
Else
Send “SET ANALOG.OUT 3 TO 0”
Disp “Good NO3 condition, NO3=”,meter.no3, “mg/L”
EndIf
Disp “This System Is On Good Conditions Now:”
Disp “pH=”, meter.ph
Disp “DO=”, meter.do,“mg/L”
Disp “NO3=”, meter.no3,“mg/L”
EndPrgm
然后将光学溶解氧传感器、硝酸根离子电极、pH传感器、TI图形计算机、TI创新者系统、TI数据采集器等实验材料按图1所示连接。TI创新者系统的输出端连接场效应管,场效应管的一端连接电池盒,另一端则连接水泵或空气泵。为了观察明显,在项目活动开展时可以在pH和硝酸根离子浓度调节液中分别注入不同颜色的色素。实验装置连接完成后,在TI图形计算机上运行已编译好的程序文件(ph-do-no3),并测试优化程序各参数。通过数字传感器采集探究体系的pH、溶解氧和硝酸根离子浓度的实验数据,相关数据信息会及时反馈至TI图形计算器界面。当水培植物的生长环境处于程序预设参数临界值以下时,即程序中设定水培植物体系中各参数的临界值为pH不低于6,溶解氧不低于8 mg/L,硝酸根离子浓度不低于50 mg/L,即当水培植物生长环境出现pH小于6或溶解氧小于8 mg/L或硝酸根离子浓度小于50 mg/L中的一种或几种情况时,泵会自动执行TI图形计算器发出的相应程序命令,向水培植物体系中加入相应的调节液或注入空气进行调节,直至各参数达到预设程序目标值时,场效应管开关自动关闭,对应泵自动停止工作,TI图形计算器界面显示实验结果。图2所示的实验结果对应的实验初始条件是水培植物生长环境的pH值和硝酸根离子浓度均低于预设目标值,而溶解氧高于预设目标值。从最终反馈的数据结果可以看出,探究中水培植物生长环境的pH值和硝酸根离子浓度得到了有效的自动调节,达到了预期目标。
图2 程序运行结束后TI计算器的结果显示
基于以上示例,针对不同的水培植物的探究活动,如表3活动细化部分维度和规格要求所示,学生需要在实验开始前先查阅收集资料,思考如何实现水培植物生长环境自动化调节的解决方案,并分组讨论设计实验方案,根据实验对象的具体情况适当调整程序、临界值、装置、模块等。针对活动中不同实验方案的设计,比如,探究增强溶解氧的方法,学生在设计方案时如果设计的是通过加入调节液,那么可以用水泵来代替图1中的空气泵,采用双氧水等调节液来实现。当然,也可以根据活动中不同实验方案的设计增加或减少影响因素的探究,根据实际情况对实验材料、装置和程序加以改动,比如,探究任意两个或者一个参数对体系的影响,或者探究上述提及的三个参数以外的其它影响因素,并根据具体的实验方案的设计引入新的传感器或数字模块等。
此外,在项目教学中本活动还能拓展延伸对其他影响因素进行探究,最大限度地丰富学生在学习过程中的实践和体验。例如,探究不同实验参数间可能存在的相互干扰,分析误差,进一步提高准确度;利用输液管进一步精确控制调节液流速;利用场效应管控制磁力搅拌站随水泵启动,进一步提高准确度;利用液位控制传感器控制水培植物生长环境的液面,当液面过高时,自动启动水泵排出多余液体并回收循环利用。由于活动开发阶段调节液主要采用氢氧化钾、硝酸钾等配制,而过量的钾离子也会破坏养分平衡,故拟使用钾离子传感器进一步控制钾离子浓度,当超过预设目标值时,自动启动水泵进行换水操作等。项目式教学的优势之一就是教师可依据实际教学需要及不同层次的教学对象,对活动进行优化,以满足不同教学需求。
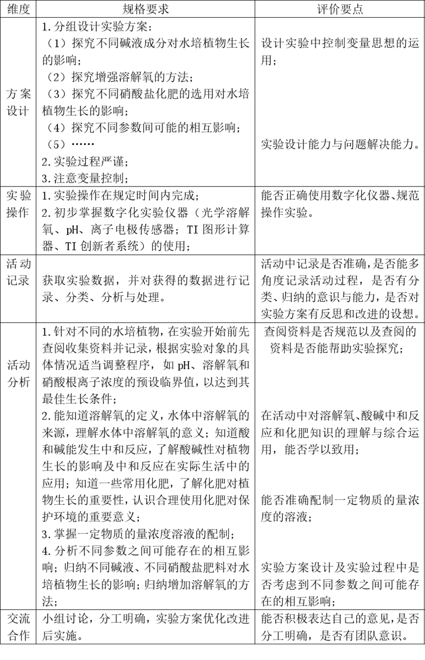
(3)活动评价要点制定
基于表3制定的评价要点,实施过程中教师可依据规格要求,对方案设计、实验操作、活动记录、活动分析和交流合作五个维度实施评价,当然也可以对五个维度进行拓展。教师要注重引导学生依据评价表(见表4),科学、客观的进行自评和互评。通过自评和互评,能有效调动学生在项目式学习中的积极性,更加主动的参与项目学习过程,也更加了解自己的学习能力和实际水平。通过师评、自评和互评相结合的评价模式,教师还能及时把握不同层次学生需求的变化,并将评价结果应用于对该项目式实验教学活动要素的优化改进中,不断的调整活动内容,构建满足学生个性化需求和创新实践能力培养的活动框架与方案,更好的落实科学素养的培育,打造以学习为中心的课堂。
表3 活动细化设计部分
三、结语
本研究选择基于现实生活真实情境的问题进行化学项目式实验教学活动的开发,主要包括活动主题的选择、活动目标的定位、活动内容的组织、活动实施与评价要点的制定等要素。在项目活动实施中融合学科知识,并不断优化和改进活动,在真实的问题解决过程中将各学科知识进行有效整合,提升学生综合运用跨学科知识和现代信息技术解决问题的能力,增强项目化学习过程的实践和体验。
教师通过项目式实验教学,可把知识为本的教学转变为核心素养为本的教学,设计使核心素养目标得到落实的教学目标、过程、方法和评价;学生通过项目化学习,可唤醒学习主体意识,探究并体验真实世界,实现核心素养的进阶发展。
参考文献
[1]普通高中化学课程标准(2017年版)[M].北京:人民教育出版社,2018,1.
[2]王磊,支瑶.化学学科能力及其表现研究[J].教育学报.2016,(12):46-56.
[3]王磊.基于培养学生高级思维和创新能力的化学探究教学发展趋势[J].化学教育,2014,(7):5-9.
[4]秦瑾若,傅钢善. STEM教育:基于真实问题情景的跨学科式教育[J].中国电化教育,2017,(363):67-74.
[5]陈幼玲,高翔.唤醒STEM课堂中学生的主体意识[J].教育与装备研究,2021,(4):31-33.
[6]Burrows,A.C.,Breiner,I.M.,Keiner,J.,Behm,C.Biodyesel and integrated STEM:vertical alignment of high school biology/biochemistry and chemistry[J].Joumal of chemical education,2014,(91):1397-1389.
作者简介:
马力,华师教育研究院研究员,高级教师,上海外国语大学附属大境中学教研组组长;近年来,先后被聘为中国教育学会特约观察员,上海市“名校长名师”工程“种子计划”主持人,并获得“全国中小学实验教学能手”、“全国自制教具能手”、“全国优秀创客导师”等荣誉称号;在教育教学方面的探索与尝试先后被上海教育电视台、《东方教育时报》等多家媒体采访报道;近年来发表论文26篇(核心期刊8篇),获得国家专利3项,获评全国各类教育教学奖项24项、省市级各类奖项30余项,主持市级课题1项,作为课题核心成员参与市级课题3项。
