赵红梅:《圆的面积》大单元教学设计
一、单元内容分析
本节课选自人教版数学六年级上册第五单元“圆”第三节第一课时“圆的面积”,主要内容是探索圆的面积的计算公式以及应用圆的面积计算公式进行计算。
《圆的面积》属于《数学课程标准》中的第二部分“图形与几何”。教学内容主要包括圆的面积的形象定义、圆的面积计算公式的推导以及如何利用公式计算圆的面积。在这之前,学生在学习圆的面积之前,已经掌握了三角形、长方形、正方形、平行四边形、梯形的面积,并且“认识了圆”会求“圆的周长”的基础上进行的的,为后续学习圆柱、圆锥的全面积和体积做准备,因此具有承前启后的作用。
在教学过程中,我将让学生感受圆的面积的定义,引导他们形象理解圆的面积的概念,紧接着我会引导学生合作探究圆的面积的计算公式,使其掌握圆的面积计算公式及计算方法,采用启发式和互动式相结合的教学方法,完成本节课重难点的教学,鼓励学生采用自主探究、合作交流等多种方法相结合,培养学生的思维能力和解决问题的能力。
二、 教学目标分析
(一)总目标
1.获得适应未来生活和进一步发展所必需的数学基础知识、基本技能、基本思想、基本活动经验。
2.体会数学知识之间、数学与其他学科之间、数学与生活之间的联系,在探索真实情境所蕴含的关系中,发现问题和提出问题,运用数学和其他学科的知识与方法分析问题和解决问题。
3.对数学具有好奇心和求知欲,了解数学的价值,欣赏数学美,提高学习数学的兴趣,建立学好数学的信心,养成良好的学习习惯,形成质疑问难、自我反思和勇于探索的科学精神。
(二)学段目标
1.探索几何图形的面积和体积的计算方法,会计算常见平面图形的周长和面积。形成量感空间观念和几何直观。
2.尝试在真实的情境中发现和提出问题,探索运用基本的数量关系以及几何直观逻辑推理和其他学科的知识方法分析和解决问题形成模型意识和初步的应用意识创新意识。
3.对数学具有好奇心和求知欲,主动参与数学学习活动。在解决问题的过程中体验成功的乐趣,相信自己能够学好数学,感受数学的价值,体验并欣赏数学美。初步养成认真勤奋、独立思考、合作交流、反思质疑的习惯。
(三)本课学习目标
1.经历操作、观察、验证、讨论、归纳等活动,探索圆的面积公式的推导过程,并能运用公式计算圆的面积,培养,培养学生操作,观察,分析,归纳总结的能力。
2.引导学生利用已有知识、数学方法,动手实践、推导,归纳圆的面积公式,渗透极限、转化、以直代曲的数学思想,增强空间观念,发展数学思想。
3.通过实例引入让学生体验数学来源于生活又服务于生活,向学生展示生动、活泼的数学天地,唤起学生学习数学的兴趣,使全体学生积极参与探索,在参与中体验成功的乐趣。
三、学情分析
学生已经拥有比较完整的探索基本图形面积的计算公式的探索经验,对圆的相关知识已经有了一定的认识,这为探索圆的面积奠定了坚实的认知基础,同时,六年级学生已经具备了一定的观察、分析能力,为本节课的深入学习提供了一定的保障,但在探索圆的面积时所接触的极限思想和转化思想接受起来还是有一些难度的,一定会出现一定的困难的,这些会成为学生学习的障碍的。
四、教学重、难点分析
教学重点:本案例的重点在于使学生熟练掌握圆的面积公式,并能够准确计算不同大小圆的面积。
教学难点:难点在于理解圆周率的意义及其在圆面积计算中的应用,以及如何将理论知识与实际问题相结合。
四、设计思路与教学方法
在设计本案例时,我们遵循了“由浅入深、循序渐进”的原则。教学方法上,我们采用了“启发式教学法”和“问题导入法”,通过创设问题情境,激发学生的学习兴趣和探究欲望。同时,我们还运用了“图示法”和“对比法”,帮助学生直观地理解圆的面积计算过程及其与其他几何图形面积计算的异同。
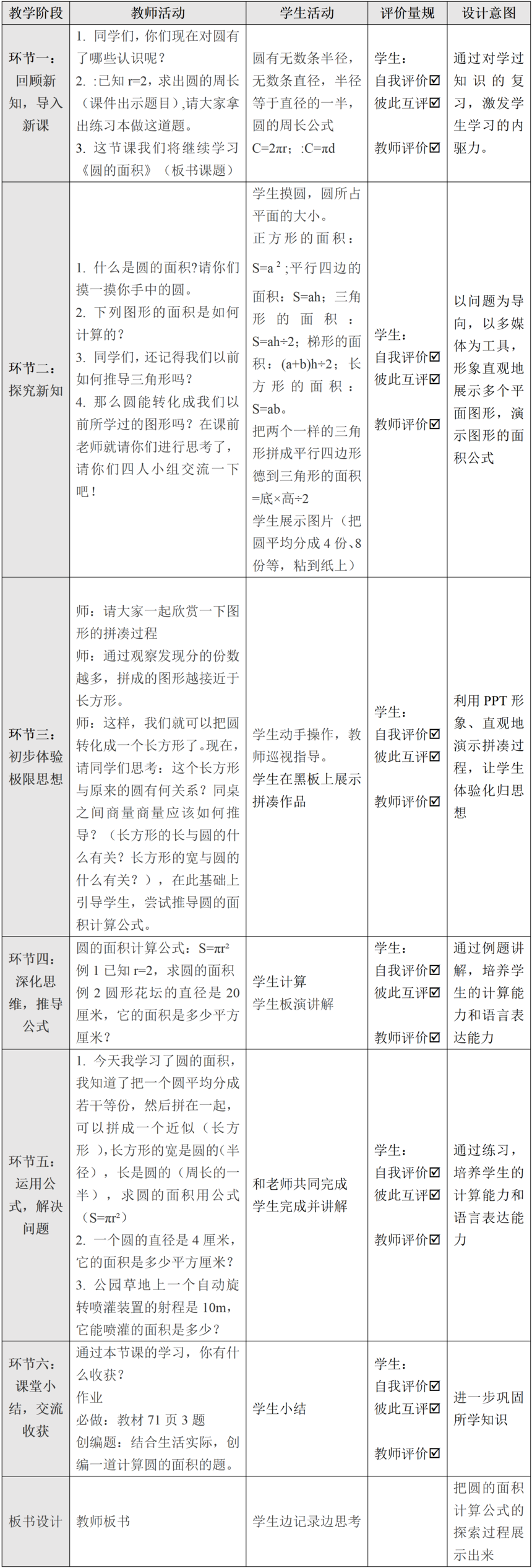
五、教学过程设计

六、教学效果评价设计
在评价教学效果时,我们采用了多种评价方法和工具。评价思路以学生的知识掌握程度和实际应用能力为核心,通过课堂表现、作业完成情况和考试成绩等多方面进行综合评价。评价工具包括自评、互评和教师评价等多种形式,以便全面了解学生的学习情况并及时调整教学策略。
七、教学反思
《圆的面积》一课是在学生《认识了圆》及《圆的周长》的基础上学习的,是继《圆的周长》后的又一个难点。通过前面的学习,学生虽然知道了圆是曲线图形以及圆的半径、直径,知道圆的周长与圆周率π和半径r之间的关系,并且在圆周长的学习中又对曲线图形的基本研究方法——化曲为直的方法有了初步的认识和体验,但对于圆的面积公式这种极限思想的推导方法学生却是首次接触,既新奇又陌生,在短短的一节课的时间里,要让学生从抽象的几何图形中得出结论,并加以运用,并非易事。因此,在课堂教学中,我先让学生观察、感知、动手操作,拼一拼,比一比,看一看,想一想,然后讨论、合作学习,运用课件辅助教学,老师恰当点拨,适时引导。通过本节课的教学,既让我感受到了成功的喜悦,同时也从课堂中暴露出了一些实际问题,下面我将从以下几方面反思本节课的课堂教学。
(一)学习目标的设计上以学生为主体
判断一堂课的成功与否是以学习目标的设计是否合理恰当,学生的学习活动是否达到目标要求。学生为主体的思想应首先体现在目标设计上,要想把学生的主体地位发挥的更好,就必须要通过一系列的教学活动、学生内在的思想、能力、情感等等应发生变化。为促使学生发生这些变化应该让学生做些什么以及如何做。在《圆的面积》这一课中,我是这样为学生设计目标的:知识与技能:能够利用圆的面积公式计算圆的面积;过程与方法:经历操作、观察、验证、讨论、归纳等活动,探索圆的面积公式的推导过程,并能运用公式计算圆的面积,培养,培养学生操作,观察,分析,归纳总结的能力;经历操作、观察、验证、讨论、归纳等活动,探索圆的面积公式的推导过程,培养学生操作,观察,分析,归纳总结的能力;引导学生利用已有知识、数学方法,动手实践、推导,归纳圆的面积公式,渗透极限、转化、以直代曲的数学思想,增强空间观念,发展数学思想;情感态度价值观:通过实例引入让学生体验数学来源于生活又服务于生活,向学生展示生动、活泼的数学天地,唤起学生学习数学的兴趣,使全体学生积极参与探索,在参与中体验成功的乐趣。在教学过程中,教师适时点拨,适时引导,帮助学生达成这一目标。
(二)时间的安排上以学生为主体
在《圆的面积》这一课的教学中,我着重培养学生的主体意识,发展学生的能动性上下工夫。因此,在课堂教学中主要是多给学生学习的思考时间,让学生成为时间的主人。比如,在圆的面积的推导过程中,学生只知道平面图形面积的推导,但对于圆这样的曲线图形面积的推导,这是摆在学生面前的现实的问题。此时的学生可能一片茫然,也可能会有惊人的发现,所以在设计时我由学生已经知道的平面图形的面积公式的推导做引子,目的在于激发学生的思维,让学生利用知识的迁移自己想办法来解决这一问题,给了学生充分的思考时间。在推导公式的最后阶段,我也给了足够的时间让学生研究拼成的长方形的边与圆中的线段的关系,这一点正是本节课的关键所在,让学生自己动手操作比教师的直接演示给学生留下的印象要深刻得多。这样才能发展学生的智力和创造力,才能把重心由"教"转到"学"的方面,从教学生"学会",转移到教学生"会学",才能使学生能获得独立自主地去探求和掌握新知识的本领,使学生始终处于自觉、积极的学习状态中。实现以教师为中心的被动接受式教学向以学生为主体的主动参与式教学的转变,以记忆为主的机械学习向深刻理解的意义学习的转变。
(三)组织形式上以学生为主体
传统的教学中学生处于被动接受的状态,很少能有自由学习、自由讨论的组织形式,这种刻板、拘束的学习氛围无疑成了学生学习的枷锁。所以在这节课中,我努力改变这一现状,在课堂教学中把学习的主动权交给学生,让学生真正成为学习的主人,学生动手操作,推导圆的面积计算公式,学生讲解例题,练习等,真正体现教师的主导作用和学生的主体地位。
(四)充分发挥多媒体课件的作用
教学中,通过课件演示,直观形象地再现了拼成的平行四边形与圆各部分之间的关系,化解了教学难点,让学生较容易地推导出圆的面积计算公式。
(五)不足之处
1.在引导学生把圆转化成熟知图形时,缺乏有效的启发,导致有些学生无从下手。
2.由于担心学生的底子薄,不能完成教学任务时,教师引的多,放得少抑制了学生思维的主动性,独立性和创造性。
参考文献:
义务教育《数学课程标准》2022年版
人教版六年级数学上册
作者简介:
赵红梅,华师教育研究院研究员,高级教师,黑龙江省兰西县第三中学校。省最美班主任,市师德先进个人,市优秀教学能手,市优秀实验教师;在一线教学岗位工作20多年,具有丰富的教学研究经验;在国家级、省级刊物上公开发表论文多篇;多次主持或参与省级以上课题,2022年12月主持的黑龙江省规划办的重点科研课题《信息时代学生自主学习习惯的培养与策略探究》结题并荣获“优秀”等次,该课题探索了新的课堂教学模式——创编课堂教学模式。
