首页 >> 专家研究成果 >>薛俊辉:小学数学五年级上册《小数乘法》单元作业、测试设计
详细内容

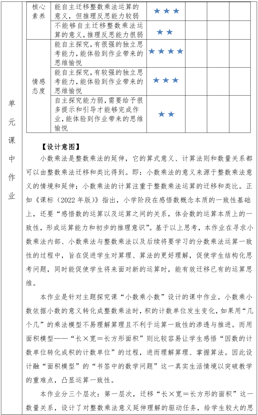
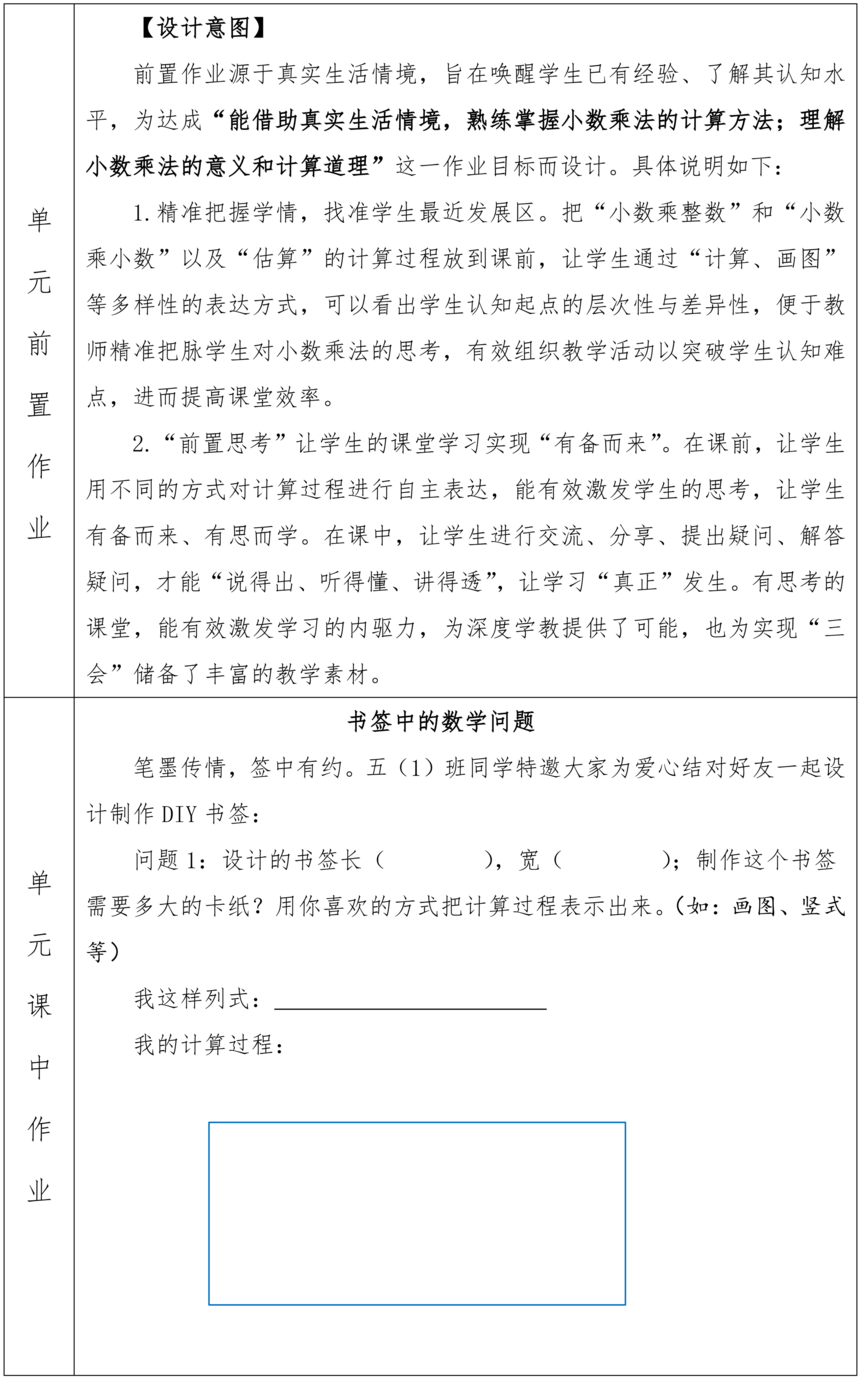
薛俊辉:小学数学五年级上册《小数乘法》单元作业、测试设计

1769562204511302.png

1769562206729232.png

1769562208250708.png

1769562209308926.png

1769562211697015.png

1769562212198421.png

1769562214628218.png

1769562215801133.png

1769562217972951.png

1769562219788486.png

作者简介:

薛俊辉,华师教育研究院研究员,山西省晋中市祁县教育局教研室教研员,山西省教育学会理事;工作27年来潜心钻研教学,先后获得山西省教学能手,山西省骨干教师,三晋名师等荣誉;曾获得国家级优质课一等奖,多篇论文在刊物上发表;中国教师研修网特聘专家,多次深入课堂进行听评课指导及专题讲座;参与并编写了《走进课堂背后》一书第五章内容(约2万字),撰写的论文《深度学习视野下的学科素养命题和教学探究》在中国教育学会小学数学专业委员会学术年会上作书面交流。

客服中心
华师教育研究院微信